Mitigating Antenna Effect-Induced EMI in RF Front-End Module Layout
2025-07-07
1. Antenna Effect Mechanisms
2. Layout Design Rules
2.1 Trace Control
| Parameter | Threshold | Excess Risk |
|---|---|---|
| Single-ended length | < /20 @max freq | 30dB radiation exceed |
| Diff pair spacing | < 2×trace width | CM current ↑50% |
| Reference gap | < 0.1mm | Edge radiation ↑20dB |
2.2 Critical Zone Isolation

3. Mitigation Techniques
3.1 Grounding Optimization
-
Via Array Design:
-
Spacing (e.g., ≤1.5mm @10GHz)
-
Aspect ratio ≤8:1
-
-
Topology:
Type Application IL Improvement Multi-point >500MHz RF zone ↓3dB EMI Hybrid Mixed-signal area ↓6dB noise coupling
3.2 Shielding & Filtering
| Technique | Implementation | Suppression |
|---|---|---|
| Local shield | 0.1mm alloy + absorber | 30dB @10GHz |
| π-filter | 0402 C-L-C (2.4nH+2×1pF) | >40dBc harmonic |
| Common-mode choke | 100Ω@100MHz, 2A rating | ↓25dB CM noise |
3.3 Material Selection
-
Substrate:
-
Ultra-low loss laminate (Df<0.002 @10GHz)
-
Foil roughness Rz<1μm
-
-
Absorber:
-
Ferrite tile (μ"=20 @1GHz), 0.3mm thick
-
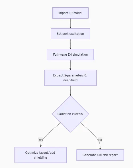
4. Simulation Verification

4.1 Simulation Settings
| Item | Value | Standard |
|---|---|---|
| Frequency range | 0.5-2×max operating freq | IEC 61967 |
| Mesh density | @max freq | Error<±1dB |
| Radiation boundary | 3m SAC model | CISPR 32 |
5. Test Validation
5.1 Near-Field Scan
| Equipment | Resolution | Criterion |
|---|---|---|
| Magnetic probe | 1mA/m @100MHz | >50mA/m = high risk |
| Electric probe | 1V/m @1GHz | >10V/m needs optimization |
| Spectrum analyzer | -165dBm/Hz noise floor | Spurious<-50dBm/MHz |
5.2 Far-Field OTA
-
Anechoic Chamber:
-
±0.5° positioner accuracy, 5° step
-
CTIA/3GPP compliant
-
6. Case Studies
| Failure | Root Cause | Solution | Result |
|---|---|---|---|
| 1.8GHz radiation | Long PA output trace | Shorten trace + via array | ↓35dB exceed |
| 5.6GHz harmonic | Poor filter grounding | Direct GND connect + shield | ↓42dBc harmonic |
| Rx sensitivity drop | VCO-LNA coupling | Metal wall + ferrite bead | SNR ↑8dB |
7. Design Checklist
-
Trace length: All RF traces </20 @max freq
-
Copper integrity: Unbroken reference plane, edge vias @20mil
-
Filter grounding: Direct to ground layer (no vias)
-
Shielding continuity: Shield GND points </10 spacing
-
Material validation: Substrate Df<0.002 @operating band

PCB
FPC
Rigid-Flex
FR-4
HDI PCB
Rogers High-Frequency Board
PTFE Teflon High-Frequency Board
Aluminum
Copper Core
PCB Assembly
LED light PCBA
Memory PCBA
Power Supply PCBA
New Energey PCBA
Communication PCBA
Industrial Control PCBA
Medical Equipment PCBA
PCBA Testing Service
Certification Application
RoHS Certification Application
REACH Certification Application
CE Certification Application
FCC Certification Application
CQC Certification Application
UL Certification Application
Transformers, Inductors
High Frequency Transformers
Low Frequency Transformers
High Power Transformers
Conversion Transformers
Sealed Transformers
Ring Transformers
Inductors
Wires,Cables Customized
Network Cables
Power Cords
Antenna Cables
Coaxial Cables
Net Position Indicator
Solar AIS net position indicator
Capacitors
Connectors
Diodes
Embedded Processors & Controllers
Digital Signal Processors (DSP/DSC)
Microcontrollers (MCU/MPU/SOC)
Programmable Logic Device(CPLD/FPGA)
Communication Modules/IoT
Resistors
Through Hole Resistors
Resistor Networks, Arrays
Potentiometers,Variable Resistors
Aluminum Case,Porcelain Tube Resistance
Current Sense Resistors,Shunt Resistors
Switches
Transistors
Power Modules
Isolated Power Modules
DC-AC Module(Inverter)
RF and Wireless